永利23411集团

  • 领导信箱/
  • 学术期刊/
  • 哈音廉政/
  • 团青在线/
  • 数字图书/
  • 一站式服务门户/
  • VPN
永利23411集团
  • 首页
  • 永利23411集团
    学院简介
    学院领导
    学院视频
    学院风光
  • 组织机构
    党政部门
    教学机构
    教辅机构
    二级党组织
  • 学科专业
    学科设置
    专业介绍
  • 师资队伍
    专任教师
    特聘教授
    外籍教师
    荣休教师
  • 招生工作
    本科生招生
    研究生招生
  • 信息公开
    基本信息
    招生考试信息
    财务、资产及收费信息
    人事师资信息
    教学质量信息
    学生管理服务信息
    对外交流与合作信息
    学风建设信息
    学位、学科信息
    其他
    信息公开指南
    信息公开目录
    信息公开年度报告
  • 下载中心
本科生招生
  • 本科生招生
  • 研究生招生
当前位置: 首页 >> 招生工作 >> 本科生招生

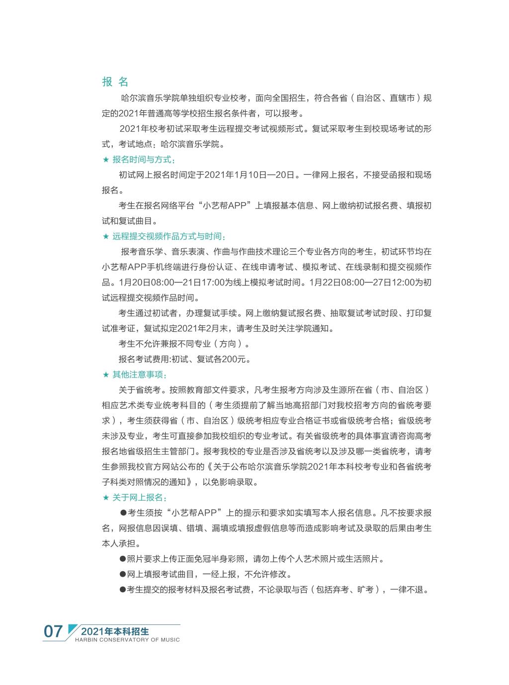
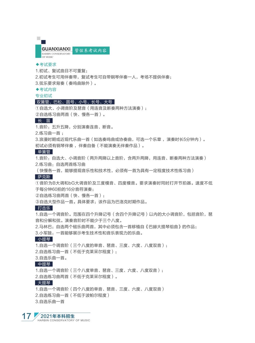
永利23411集团2021年本科招生简章

发布时间:2021-01-09来源:教务处


上一条:永利23411集团关于2021年本科专业校考初试安排的通知

下一条:关于做好2021年全省普通高校艺术类招生音乐学类专业课省级统考面试防疫工作的紧急通知

【关闭】


哈尔滨市松北区学子街3179号      邮编:150028

0451-58597677

备案:黑ICP备 | 版权所有:中国·永利yl23411(集团)有限公司-官方网站    总访问量: