永利23411集团

  • 领导信箱/
  • 学术期刊/
  • 哈音廉政/
  • 团青在线/
  • 数字图书/
  • 一站式服务门户/
  • VPN
永利23411集团
  • 首页
  • 永利23411集团
    学院简介
    学院领导
    学院视频
    学院风光
  • 组织机构
    党政部门
    教学机构
    教辅机构
    二级党组织
  • 学科专业
    学科设置
    专业介绍
  • 师资队伍
    专任教师
    特聘教授
    外籍教师
    荣休教师
  • 招生工作
    本科生招生
    研究生招生
  • 信息公开
    基本信息
    招生考试信息
    财务、资产及收费信息
    人事师资信息
    教学质量信息
    学生管理服务信息
    对外交流与合作信息
    学风建设信息
    学位、学科信息
    其他
    信息公开指南
    信息公开目录
    信息公开年度报告
  • 下载中心
本科生招生
  • 本科生招生
  • 研究生招生
当前位置: 首页 >> 招生工作 >> 本科生招生

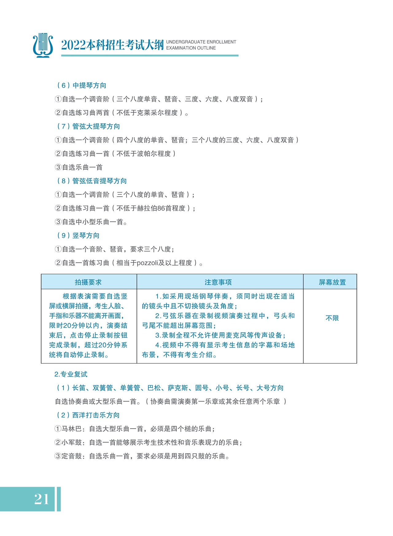
永利23411集团2022年本科招生考试大纲

发布时间:2021-12-16来源:教务处







上一条:关于公布永利23411集团2022年本科校考专业和各省统考子科类对照情况的通知

下一条:关于调整2022年黑龙江省普通高等学校招生艺术类专业省级统考时间的通知

【关闭】


哈尔滨市松北区学子街3179号      邮编:150028

0451-58597677

备案:黑ICP备 | 版权所有:中国·永利yl23411(集团)有限公司-官方网站    总访问量: