报考须知
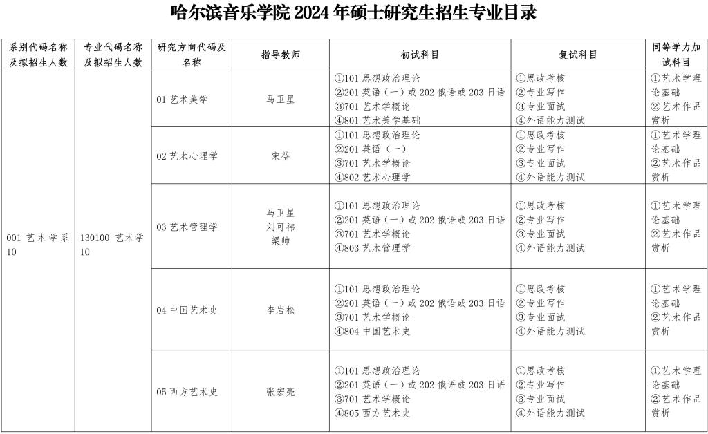
2024年我院的招生学科专业为艺术学一级学科和音乐专业。总体硕士研究生招生计划预计为127人,其中全日制招生计划为119人(包含“退役大学生士兵”专项计划2人和推免生计划),非全日制招生计划为8人;全日制招生计划中,学术学位招生计划为46人,专业学位招生计划为73人;非全日制招生计划均为专业学位招生计划。全日制预分的分系分专业招生计划详见《永利23411集团2024年硕士研究生招生专业目录》,本目录中的拟招生人数为预分计划,最终的分系分专业计划在招生计划下达后,另行分配确定。初试自命题科目考试大纲、复试要求、导师简介等将另行公布。
一、培养目标
我院招收硕士研究生,旨在培养热爱祖国,拥护中国共产党的领导,拥护社会主义制度,遵纪守法,品德良好,具有服务国家服务人民的社会责任感,掌握本学科坚实的基础理论和系统的专业知识,具有创新精神、创新能力和从事科学研究、教学、管理等工作能力的高层次学术型专门人才以及具有较强解决实际问题的能力、能够承担专业技术或管理工作、具有良好职业素养的高层次应用型专门人才。
二、报考条件
招生对象主要为国家承认学历的应届本科毕业、本科毕业以及具有与本科毕业同等学力的中国公民。报名参加全国硕士研究生招生考试的人员,须符合下列条件:
(一)中华人民共和国公民。
(二)拥护中国共产党的领导,品德良好,遵纪守法。
(三)身体健康状况符合国家和招生单位规定的体检要求。
(四)考生学业水平必须符合下列条件之一:
1.国家承认学历的应届本科毕业生(含普通高校、成人高校、普通高校举办的成人高等学历教育等应届本科毕业生)及自学考试和网络教育届时可毕业本科生。考生录取当年入学前须取得国家承认的本科毕业证书或教育部留学服务中心出具的《国(境)外学历学位认证书》,否则录取资格无效。
2.具有国家承认的大学本科毕业学历的人员。
3.获得国家承认的高职高专毕业学历后满2年(毕业后到录取当年入学之日)或2年以上的人员,以及国家承认学历的本科结业生,符合我院根据培养目标对考生提出的具体学业要求的,
按本科毕业生同等学力身份报考。学业要求具体如下:
(1)高职高专毕业或本科结业专业与报考专业方向相关;
(2)高职高专毕业生以自考或成人本科方式进修通过与报考专业方向相关的本科6门专业主干课程,现场确认时须提供相应成绩管理部门出具的成绩单;
(3)作为独立或第一作者在省级以上刊物上发表与报考专业方向相关的学术论文1篇。
4.已获硕士、博士研究生学历或学位的人员。
在校研究生报考须在报名前征得所在培养单位同意。在网上确认和复试资格审查时需提供原培养单位研究生主管部门出具的同意报考的证明材料,否则取消其报考及复试资格。
三、考试报名
报名包括网上报名和网上确认两个阶段。所有考生均须在规定时间内参加网上报名和网上确认,逾期不再补办。应届本科毕业生原则上应选择就读学校所在地省级教育招生考试机构指定的报考点,其中成人高校应届本科毕业生也可选择教学点所在的省级教育招生考试机构指定的报考点;其他考生应选择工作所在地或户籍所在地省级教育招生考试机构指定的报考点。
(一)网上报名要求
1.网上报名时间为2023年10月8日至10月25日,每天9:00-22:00。预报名时间为2023年9月24日至9月27日,每天9:00-22:00。
2.考生应在规定时间登录“中国研究生招生信息网”(网址:http://yz.chsi.com.cn,以下简称“研招网”)浏览报考须知,并按省级教育招生考试机构、报考点以及报考招生单位的网上公告要求报名。报名期间,考生可自行修改网上报名信息或重新填报报名信息,但一位考生只能保留一条有效报名信息。逾期不得修改报名信息。
3.考生报名时只能填报一个招生单位的一个专业。
4.考生应按要求如实填写学习情况和提供真实材料。
5.考生要如实填写本人所受奖惩情况,特别是在参加普通和成人高等学校招生考试、全国硕士研究生招生考试、高等教育自学考试等国家教育考试过程中因违纪、作弊所受处罚情况。对弄虚作假者,将按照《国家教育考试违规处理办法》《普通高等学校招生违规行为处理暂行办法》严肃处理。
6.报名期间将对考生学历(学籍)信息进行网上校验,考生可上网查看学历(学籍)校验结果。考生可在报名前或报名期间自行登录“中国高等教育学生信息网”(网址:http://www.chsi.com.cn)查询本人学历(学籍)信息。
未通过学历(学籍)网上校验的考生,应在招生单位规定时间内按要求完成学历(学籍)核验。
7.符合规定条件并申请享受少数民族照顾政策的考生,须在网上报名时按要求填报相关信息,并如实填写少数民族身份及定向就业少数民族地区。报考点对相关考生资格进行初审,招生单位在复试(含调剂)前进行复审。具体规定条件为:报考地处二区招生单位且毕业后在国务院公布的民族区域自治地方定向就业的少数民族普通高校应届本科毕业生;或者工作单位和户籍在国务院公布的民族区域自治地方,且定向就业单位为原单位的少数民族在职人员考生,可按照规定享受少数民族照顾政策。
8.符合“大学生志愿服务西部计划”“三支一扶计划”“农村义务教育阶段学校教师特设岗位计划”“赴外汉语教师志愿者”“退役大学生士兵加分政策”“选聘高校毕业生到村任职”等规定条件并申请享受初试加分政策的考生,须在网上报名时按要求填报相关信息。加分项目不累计,同时满足两项以上加分条件的考生按最高项加分。未按规定申报的,不享受相应照顾或加分政策。
9.报考“退役大学生士兵”专项硕士研究生招生计划的考生,应为高校学生应征入伍退出现役,且符合硕士研究生报考条件者。考生报名时应当选择填报退役大学生士兵专项计划,并按要求填报本人入伍前的入学信息以及入伍、退役等相关信息。
10.考生应认真了解并严格按照报考条件及相关政策要求填报志愿并选择报考点。因不符合报考条件及相关政策要求,造成后续不能网上确认、考试(含初试和复试)或录取的,后果由考生本人承担。
11.考生应当按要求准确填写个人网上报名信息并提供真实材料。考生因网报信息填写错误、填报虚假信息而造成不能考试(含初试和复试)或录取的,后果由考生本人承担。
12.考生网上报名成功后,应通过定期查阅省级教育招生考试机构、报考点、招生单位官方网站等方式,主动了解网上确认、考试安排及注意事项等,积极配合完成相关工作。
13.考生应当按规定缴纳报考费。按照黑龙江省招生考试院要求,2024年研究生报名费采取网上缴费的方式,具体方式见黑龙江省招生考试院网报公告。
(二)网上确认要求
1.网上确认时间由各省级教育招生考试机构根据国家招生工作安排和本地区报考组织情况自行确定和公布,具体确认工作由相关报考点组织实施。
2.考生网上确认时应当积极配合报考点和招生单位,根据核验工作要求提交有关补充材料。未通过网上学历(学籍)校验的考生,在网上确认时应提交学历(学籍)认证报告;同等学力考生须按照我院同等学力报考条件提交证明材料;报考“退役大学生士兵”专项硕士研究生招生计划的考生应提交本人《入伍批准书》和《退出现役证》等。
3.所有考生均应当对本人网上报名信息进行认真核对并确认。报名信息经考生确认后一律不作修改,因考生填写错误引起的一切后果由其自行承担。
4.考生应当按报考点规定配合采集本人图像等相关电子信息。
5.考生网上确认应当提交本人居民身份证、学历学位证书(应届本科毕业生持学生证)和网上报名编号,由报考点工作人员进行核对。
6.在录取当年入学之日前可取得国家承认本科毕业证书的自学考试和网络教育本科生,须凭颁发毕业证书的省级高等教育自学考试办公室或网络教育高校出具的相关证明方可办理网上确认手续。
7.我院将和报考点根据相关规定,对考生报考信息和网上确认材料进行全面审查,确定考生的考试资格。
(三)准考证发放
考生应在考前十天左右,凭网报用户名和密码登录“研招网”自行下载打印《准考证》。《准考证》使用A4幅面白纸打印,正反两面在使用期间不得涂改或书写。考生凭下载打印的《准考证》及居民身份证参加初试和复试。
四、考试组织
全国硕士研究生招生考试分初试和复试两个阶段进行。初试和复试都是硕士研究生招生考试的重要组成部分。初试由国家统一组织,复试由招生单位自行组织。
(一)初试
1.考生凭下载打印的《准考证》和本人居民身份证到报考点指定的考场参加考试(具体考试地点见准考证)。
2.初试时间为2023年12月23日至24日(每天上午8:30-11:30,下午14:00-17:00)。考试时间以北京时间为准。不在规定日期举行的硕士研究生入学考试,国家一律不予承认。
3.硕士研究生招生初试一般设置四个单元考试科目,即思想政治理论、外国语、业务课一和业务课二,满分分别为 100 分、100 分、150分、150 分。
(二)复试
1.复试是硕士研究生招生考试的重要组成部分,用于考查考生的创新能力、专业素养和综合素质等,是硕士研究生录取的必要环节,复试不合格者不予录取。
2.根据我院一志愿考生上线人数,我校的复试分数线将在教育部公布的《2024年全国硕士研究生招生考试考生进入复试的初试成绩基本要求》A类考生分数要求的基础之上确定。“退役大学生士兵”专项计划考生复试分数线由我院自主划定。
3.对初试公共科目略低于全国初试成绩基本要求,但专业科目成绩特别优异且本科期间以独唱(奏)形式获得我院认定的省部级艺术比赛(展演)二等奖,或以独唱(奏)形式参加过我院认定的省(部)级展演,以及其他同等业绩的创作表演获奖或展演的报考音乐专业的一志愿考生,可允许其破格参加第一志愿专业复试(简称破格复试)。
4.全部复试工作预计将在录取当年的4月底前完成。复试地点为永利23411集团,具体时间和地点将在复试通知中另行通知。如遇不可抗力因素,复试方式发生改变,具体详见当年录取办法和复试实施方案。
5.复试前,我院将对考生的居民身份证、学历学位证书、学历学籍认证报告、学生证等报名材料原件及考生资格进行严格审查,对不符合规定者,不予复试。
6.复试包括思政考核、专业考核和外语表达能力测试三大部分,同等学力考生在复试时加试两门报考专业的本科主干课程。复试要求请参见《招生专业目录》和《复试要求》。
7.我院认为有必要时,可对考生再次复试。
五、调剂
在国家确定并公布全国统考进入复试的初试成绩基本要求后,我院将按照教育部相关规定及具体生源情况制定并公布具体调剂办法。届时,考生可通过永利23411集团网站查询调剂信息或通知,通过“全国硕士生招生调剂服务系统”填报调剂志愿并完成复试、录取工作。
六、录取
硕士研究生招生须坚持按需招生、德智体全面衡量、择优录取和宁缺毋滥的原则。
(一)我院将根据教育部当年下达的招生计划、复试录取办法以及考生初试和复试成绩、思想政治表现、身体健康状况等择优确定拟录取名单。思想品德考核不合格者,不予录取。
(二)2024年每位校内导师招收的硕士研究生原则上不超过3人(2人为基数,根据是否已指导研究生、在读研究生数量、是否博士生导师、所在学科专业等情况调整)。乐队学院乐队演奏方向和民乐系乐队演奏方向招生人数原则上均不超过5人。
(三)硕士研究生按其就业方式分为定向就业和非定向就业两种类型。定向就业的硕士研究生应在被录取前与招生单位、用人单位分别签订定向就业合同。考生因报考硕士研究生与所在单位产生的问题由考生自行处理。若因此造成考生不能复试或无法录取,招生单位不承担责任。
(四)经考生确认的报考信息在录取阶段一律不作修改,对报考资格不符合规定者不予录取。
(五)被录取的新生,经考生本人申请和我院同意后可以保留入学资格,工作 1 至 2 年,再入学学习。
(六)应届本科毕业生及自学考试和网络教育届时可毕业本科生考生,入学时未取得国家承认的本科毕业证书者,取消录取资格。
(七)一志愿报考和申请调剂我院非全日制硕士研究生的考生不区分专业方向进行排名排序,并根据招生限额按照总成绩由高到低择优遴选录取。
(八)一志愿报考和申请调剂我院“退役大学生士兵”专项计划的考生在专项计划内不区分专业方向进行排名排序,并根据招生限额按照总成绩由高到低择优遴选录取。
(九)考生体检工作在拟录取后组织进行,体检须在二级甲等以上医院进行。我院将严格执行教育部、卫生部、中国残联印发的《普通高等学校招生体检工作指导意见》(教学〔2003〕3号)和《教育部办公厅 卫生部办公厅关于普通高等学校招生学生入学身体检查取消乙肝项目检测有关问题的通知》(教学厅〔2010〕2号)规定,具体要求见复试通知。
(十)为保证我院2024年硕士研究生招生工作的顺利推进,我院招生工作领导小组可根据硕士研究生招生的实际情况对分系分专业招生计划和调剂名额等进行调整。
七、学制与学习方式
全日制硕士研究生学制为3年,非全日制硕士研究生学制为4年。我院艺术学一级学科仅招收全日制硕士研究生,音乐专业学位招收全日制硕士研究生和非全日制硕士研究生。原则上我院非全日制硕士研究生招收在职定向就业人员。
八、学费及奖助政策
我院学术学位硕士研究生的学费标准为每生每年8000元,专业学位全日制硕士研究生的学费标准为每生每年9000元,专业学位非全日制硕士研究生的学费标准为每生每年31000元。非定向就业的硕士研究生(有固定工资收入的、人事档案未转入我院或人事档案不完整的除外),助学金标准为每生每年6000元,还可申请研究生学业奖学金,奖励标准和比例另行公布。
九、附则
本章程未尽事宜请与永利23411集团研究生部联系。永利23411集团研究生招生相关信息在永利23411集团官方网站和永利23411集团研招网手机网站公布,请考生及时查看。官方网站网址:http:,手机网站可关注永利23411集团微信公众号登陆。
报考问答
一、外地考生如何报考永利23411集团硕士研究生?
在全国各地都可就近报考我院硕士研究生,每年10月份全国网上报名时,提供报考点列表,考生可按相关要求从中选择报考点报考,并按规定时间到所选报考点进行现场确认(网上确认)和考试。详情可关注省级招生考试机构。
二、研究生学习方式、就业方向有哪些?各类别有何区别?
硕士研究生按其学习方式分为全日制硕士研究生和非全日制硕士研究生两种,全日制和非全日制研究生考试招生根据国家统一要求,执行相同的政策和标准;按其就业方式分为定向就业和非定向就业两种,定向就业的硕士研究生按定向合同就业,非定向就业的硕士研究生按本人与用人单位双向选择的办法就业。
全日制研究生是指符合国家研究生招生规定,通过研究生入学考试或者国家承认的其他入学方式,被具有实施研究生教育资格的高等学校或者其他高等教育机构录取,在基本修业年限或者学校规定年限内,全脱产在校学习的研究生。
非全日制研究生是指符合国家研究生招生规定,通过研究生入学考试或者其他国家承认的其他入学方式,被具有实施研究生教育资格的高等学校或者其他高等教育机构录取,在基本修业年限内或者学校规定的修业年限(一般应适当延长基本修业年限)内,在从事其他职业或者社会实践的同时,采取多种方式和灵活时间安排进行非脱产学习的研究生。
三、研究生学制为几年?
我院全日制硕士研究生学制为3年,非全日制硕士研究生学制为4年。全日制硕士研究生如学习成绩优秀,提前修完培养方案规定课程,考核合格,并在本专业有突出成果的,可申请提前毕业,具体按我院相关规定执行。
四、是否允许跨学科报考?
我院接受考生跨学科报考,录取时无需加试任何科目。入学后须补修所学专业两门或两门以上的本科主干课程,以完善专业知识结构。
五、对同等学力考生有哪些考试和在校学习要求?
以同等学力身份参加研究生入学考试考生,需按照报考条件提前准备好相应材料,以备现场确认(网上确认)报考点和招生单位审核,审核不合格者不予准考。同等学力考生研究生入学考试内容和复试分数线与本科毕业证相同,达到国家和我院规定的分数线者方可参加复试。复试过程中,还须加试2门科目,加试科目不合格者不予录取。同时,按照我院研究生培养规定,同等学力考生在完成正常课程学习外,还需辅修2门或2门以上本专业主干课程,辅修课程不及格者不允许进行学位论文开题。
六、各专业招生人数是否可调整?
招生专业目录中的拟招生人数为预分配计划,最终的分系分专业计划在招生计划下达后,根据进入复试分数要求和生源上线情况,进行适当调整。
七、关于人事档案和户口迁移的问题?
被录取为非定向就业的考生须将全部档案材料调转至我校,录取为定向就业的考生无需调档;户口迁移按户籍管理部门当年相关规定执行。
八、是否提供历年自命题试题?我院不提供历年自命题科目试题,请考生按当年度发布的初试考试大纲和复试要求复习。
九、永利23411集团研究生部联系方式
办公地点:永利23411集团主楼A531室
办公电话:0451-58597699
联系人:蒋兴海
通信地址:黑龙江省哈尔滨市松北区学子街3179号
邮政编码:150028
网站地址:http:








