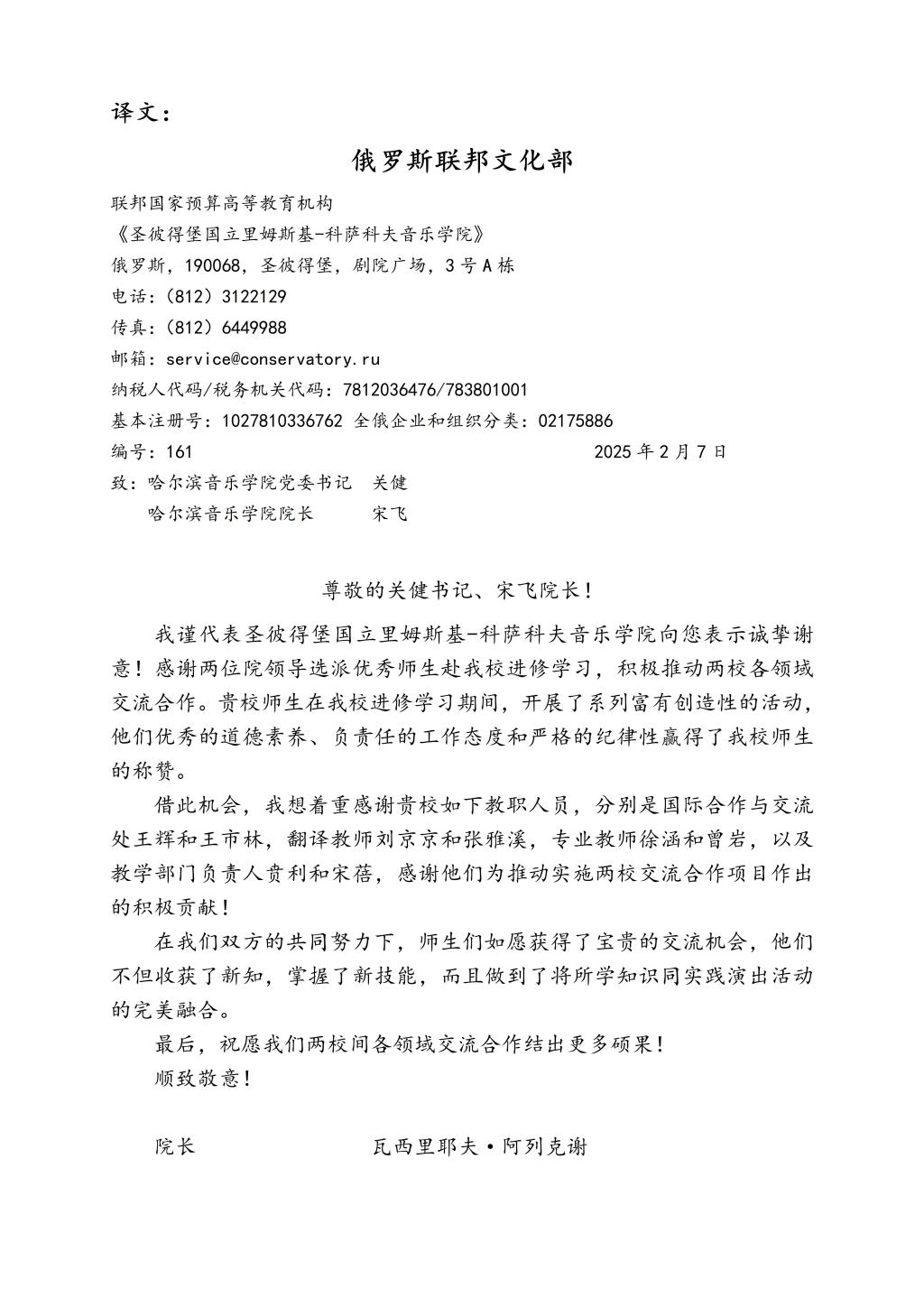
近日,学院收到了来自圣彼得堡音乐学院瓦西里耶夫院长的感谢信,对学院领导、师生选派优秀师生赴圣音进修学习,积极推动两校各领域交流合作表示感谢,并表达了进一步加强合作的期望。纸短情长,这封跨越千里的感谢信,不仅是对学院对俄合作办学成果的充分肯定,更是两所高等音乐学府深厚友谊的见证。


信中特别提到,学院师生在俄交流学习期间表现出的优秀道德品质和负责的工作态度赢得了俄方师生们的称赞,这不仅彰显了学院人才培养工作质量的提升,也体现了学院“高水平赴俄人才培养”的持续开展,对两校合作起到了巨大的推动作用。
学院始终坚持开放办学理念,积极推进国际化办学进程,与众多世界知名音乐院校建立了紧密的合作关系。自建立合作关系以来,学院与圣彼得堡音乐学院始终保持着密切的交流与合作,双方在师生交流、人才培养、学术科研、实践演出等方面合作取得了丰硕成果。学院多次选派优秀师生赴圣彼得堡音乐学院学习深造,积极参与其举办的国际音乐赛事和学术论坛等活动,在国际舞台上展现了哈音人的风采。同时,我院积极邀请圣彼得堡音乐学院知名专家学者来校讲学,为师生们带来了世界前沿的音乐理念和教学方法。
学院将以此次感谢信为契机,继续深化与圣彼得堡音乐学院的合作,拓展合作领域,提升合作层次,共同为培养世界一流音乐人才、推动中俄音乐文化交流做出更大贡献,为中俄音乐教育事业的发展谱写新的篇章。
来源:国际合作与交流处
编审:宣传统战部(党委教师工作部)