发布时间:2023-03-24来源:教务处
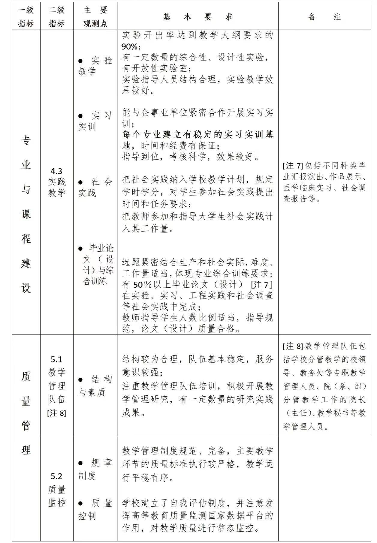
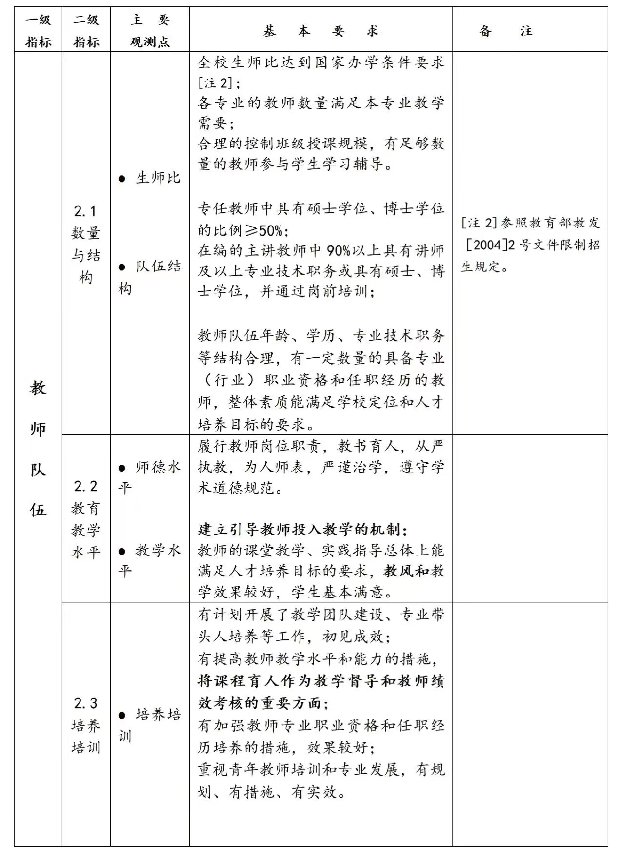
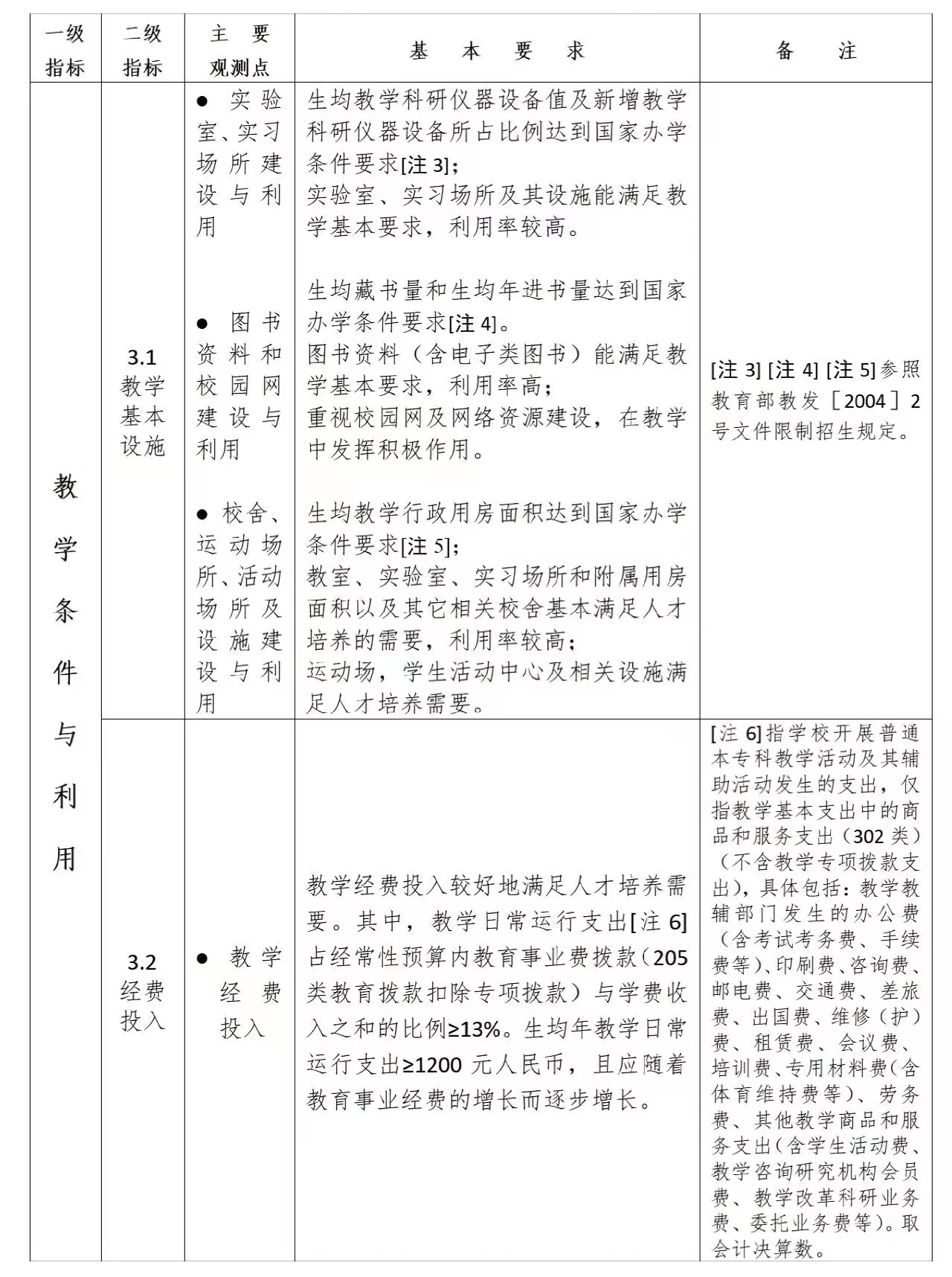
【编者按】我院将于今年接受教育部本科教学工作合格评估专家进校考察。为普及合格评估的基本知识,在全校上下形成“人人关心评估,人人了解评估,人人参与评估,人人为迎评促建作贡献”的浓厚氛围,方便全校师生深入了解和熟悉合格评估的实质内涵,准确理解与掌握合格评估的规范要求,评建办特编辑“迎评促建”——评建知识应知应会专栏,将分10期分别推送。内容采取问答方式,介绍评估基本知识、专家考察内容与方式等内容,欢迎大家持续关注与分享交流。
来源:教务处
编审:宣传统战部(党委教师工作部)
上一条:预告 | 3月26日音乐大讲堂 杨燕迪《交响曲巡礼系列讲座十讲》第四讲 承继古典范式的浪漫派交响曲
下一条:迎评促建 | 我院召开第六期“本科教学论坛”
【关闭】